TaiShan200服务器(2480高性能型)

栏目:华为信创系列   作者来源:荣新科技   发布日期:2025-01-22 16:12:10   点击率:565

    概述:

  华为2480高性能服务器是2U机架服务器,基于鲲鹏920处理器,最高能够提供256核、2.6GHz主频的计算能力。该2U机架服务器具有计算密度高、存储性能好以及网络速度快的特点,适合为高性能计算、数据库、云计算等应用场景的工作负载进行高效加速。

  特性:

  高效能计算

  搭载具有超强算力的鲲鹏处理器,多核计算架构,高效加速应用

  安全可靠

  处理器及服务器芯片全自研,17年计算工程能力铸就稳如泰山品质

  开放生态

  开放计算平台,支持业界主流软件,携手合作伙伴,共赢计算新生态

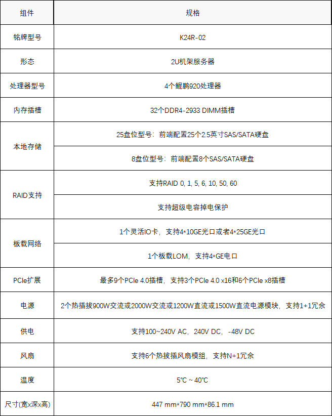
  技术规格