高效办公专业级终端
概述
天阔T40是面向中高端应用的一款专业级终端,办公和设计更加专业,更加稳定可靠。
主要应用
日常公文处理、专业软件应用、实时沟通互联。
认证
CCC
环境标志
节能标志
性能强劲
单颗海光 3300系列CPU,最高支持8核、3.0GHz主频,给客户业务提供强大计算能力;支持超线程功能,最大提供16线程,具备强大的协同处理能力。
高效专业、灵活拓展
支持全系列半高专业显卡,兼容目前主流的操作系统;接口丰富,可以给客户业务扩展提供更加灵活选择。
低噪音设计
小机箱设计,配合整机散热优化,Idle状态下整机噪音低于20dB,给客户提供超静音体验。



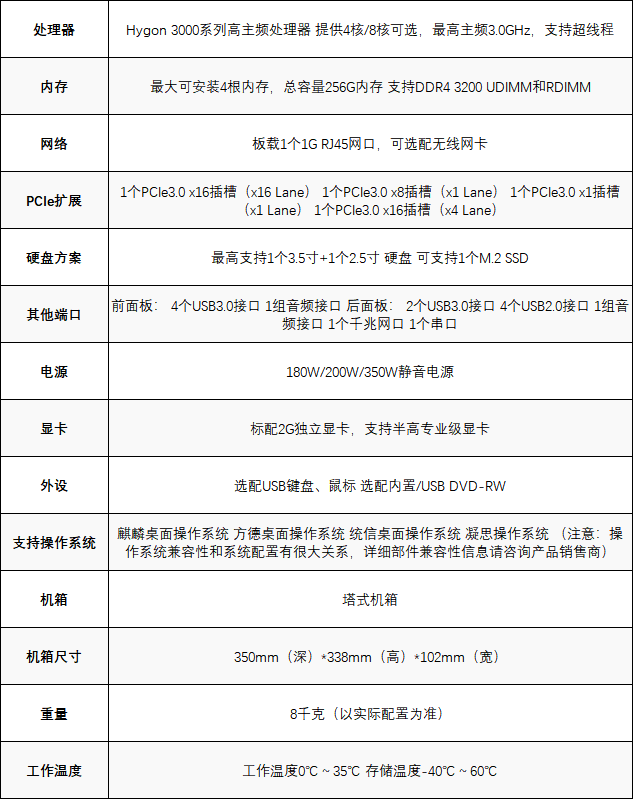
技术参数
